文章导读 医药行业作为关系国计民生的重要行业,其合规性一直受到社会各界的高度关注。近年来,随着国家对医药行业的监管力度不断加大,医药企业也愈发认识到医药合规的重要性。海润天睿在医药企业的公司治理、知识产权、刑事预防等方面形成了全链条的服务模式,因此,特设《医药合规专题》把实务经验整理成专业文章,以为医药企业的合规提供参考。 随着医药行业的快速发展,企业间的竞争日益激烈。商标作为医药企业的无形资产,不仅是企业品牌形象的体现,也是企业参与市场竞争的重要工具。然而,由于药品上市前必须完成药品注册,同时国家对药品生产、销售等要求,和其他企业相比,医药企业在商标注册合规方面有不少差异化的地方。本文海润天睿合伙人姜向阳律师,潘永寿律师将从医药企业商标注册合规的要求、策略与实践、案例分析等角度进行分析,对医药企业商标注册的合规实务进行探讨。 文章关键词:医药合规、生物医药企业、商标注册、合规、实务
开始阅读
医药企业普遍重视商标保护,但合规水平参差不齐。一些企业已经建立了完善的商标管理制度,并加强了商标注册、使用和维护的合规性;而另一些企业则存在商标保护意识淡薄、管理制度不健全等问题,导致商标侵权风险较高。不同于其他企业,医药企业在商标合规方面有下述特点:
一、医药企业为什么必须注册商标? 虽然在2001年《中华人民共和国药品管理法》修订之后,药品不是必须使用注册商标,但实践中,在向药监部门提交新产品包装备案时,药监部门要求企业提供注册商标证。《药品说明书和标签管理规定》(原原国家食品药品监督管理局2006年)第二十七条规定,“药品说明书和标签中禁止使用未经注册的商标以及其他未经原国家食品药品监督管理局批准的药品名称”。《关于在药品广告中规范使用药品名称的通知》(原国家食品药品监督管理局2006年)第二条也规定,药品广告中不得使用未经注册的商标;不得以产品注册商标代替药品名称进行宣传(经批准的作为药品商品名称使用的文字型注册商标除外)。虽然原国家食品药品监督管理局发布的是规范性文件,违反了上位法的规定,但是企业因为经营需要,必须注册商标。 二、为什么第35类的药品零售或批发和第5类的新药等不属于类似商品? 《类似商品和服务区分表》是企业提交商标注册申请之前选择商品/服务项目的依据,很多企业都会选择和药品相关的类别/项目注册商标,同时在查询阶段,也会发现有在先的商标。按照商标注册实践,通常认为第35类3509组的“药品零售或批发”与第5类的新药、片剂、化学药物制剂等药品属于类似商品/服务。但对药企来说,由于药品生产企业和药品销售企业经营范围的限制,这两个类别的商品/服务项目并不类似,那么不同的企业完全可能在这两个类别上拥有相同的商标。 在最高人民法院(2023)最高法行申2087号国药集团中联药业有限公司、深圳中联广深医药(集团)股份有限公司等行政申请再审案件中,由于药品生产企业只能销售本企业生产的药品,销售的对象基本上为药品经营企业和医疗机构。而药品的批发或零售企业所经营的药品涉及不同的药品生产企业,种类繁多,零售企业的销售对象为广大的病患者和消费者,长期以来,我国药品生产、经营方面的特殊规定使得二者形成了相对稳定、清晰的市场格局,相关公众对药品生产者和零售、批发者能够有较为清楚的认知。因此这个案件中,国药某公司主要从事的是“中联”药品的生产、销售及广告宣传,并未合法且持续地从事药品零售或者批发业务。诉争商标核定使用的药品零售或批发等服务与药品商品在经营方式、提供者等方面存在较大的差别,不属于类似的商品和服务。 三、药品通用名称、商品名称和药品商标在药品市场中的联系和区别
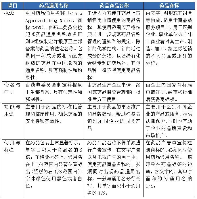
对药企来说,在商标注册前,很有必要厘清这三者之间的关系。这三者都是为了更好地标识和区分药品,确保消费者能够准确识别和使用所需药品。三者在定义、命名与注册、功能与用途以及使用与标注等方面都存在明显的区别。同时,它们之间也存在紧密的联系,共同构成了药品标识体系的重要组成部分。下图是详细区分:
点击查看大图
(一)药品通用名称和药品商标的判断标准
判断药品商标是否已经成为通用名称,主要看药品商标是否具有指示商品来源的作用。 在漳州片仔癀药业股份有限公司、国家知识产权局商标行政管理(商标)再审案件中,厦门中药厂在生产的中药成药等商品上使用“八宝丹”,该产品销售范围较广,销售量较大,并获得了诸多荣誉,经过长期使用,厦门中药厂的“八宝丹”商标已经具有一定影响。片仔癀公司主张“八宝丹”构成药品的通用名称,现有相关药典与国家标准也有关于“八宝丹”的介绍,但是厦门中药厂是国内唯一一家“八宝丹”产品的药品生产企业,客观上已经形成稳定的市场格局,使相关公众在看到“八宝丹”时,通常会将其与厦门中药厂形成对应联系,“八宝丹”已经具有指示商品来源的意义,并没有通用化。因此“八宝丹”并未构成药品通用名称。
(二)药品商品名称可以作为商标注册。如果药品名称经使用后具有一定影响,该名称是一种在先权利
1.药品名称可以注册为商标 根据原卫生部1990年8月29日发布的《进一步加强药品标准及名称管理的通知》,以及国家药监局2006年3月15日颁布的《药品说明书和标签管理规定》《关于进一步规范药品名称管理的通知》等规定,药品生产企业对本企业生产的药品可以根据实际需要,在法定的通用名称之外,另行拟定商品名,报原卫生部药政管理局批准后,方可向工商行政管理部门申请该商品名称作为商标注册。由此可知,药品商品名称注册为商标的前提是先获得原卫生部药政管理局的批准。 2.药企对经使用并且有一定影响的药品商标,享有在先权利 我国商标法第三十一条规定的“在先权利”通常是指在商标申请注册日之前已经享有并合法存续的权利或者权益,包括字号权、著作权、外观设计专利权、姓名权、肖像权、地理标志、有一定影响的商品或者服务名称、包装、装潢以及应予保护的其他合法在先权益。经登记批准后的药品商品名称,该名称申请人并不当然享有相应的民事权益,而是要通过使用在市场上积累了一定商誉,取得一定知名度后,方能享有相应的民事权益。 (1)在最高人民法院(2010)知行字第52号山西康宝生物制品股份有限公司与国家工商行政管理总局商标评审委员会、北京九龙制药有限公司商标争议行政纠纷案中,九龙公司早在1994年已经原卫生部药政管理局批准使用“可立停”商品名称。虽然北京市高级人民法院(2006)高行终字第523号判决认为九龙公司生产的可立停口服液在2000年之前未成为知名商品的特有名称,但根据九龙公司提供的销售合同、生产记录、销售发票等证据,结合其两次获得药品行政部门批文的事实,可以认定九龙公司在争议商标注册之前进行了一定规模的使用并具有一定影响,可以产生民事权益,即合法的在先权利。 在北京市高级人民法院(2017)京行终4393号美国礼来公司等与国家工商行政管理总局商标评审委员会二审行政纠纷案件中,法院同样认为“在先知名药品商品名称权”应通过在经营的商品上使用产生。如果当事人未能提交在先使用并有一定影响的相关证据,则不满足该条款的规定,即当事人对该商品名称不享有民事权益。
(三)药品通用名称不能注册为商标,但存在下述例外:
1.如果除了通用名称,还有图形、中外文等组成部分 商品通用名称是指为国家或某一行业中所共用的,反映一类商品与另一类商品之间根本区别的规范化称谓。《中华人民共和国药品管理法》第二十九条规定,列入国家药品标准的药品名称为药品通用名称。已经作为药品通用名称的,该名称不得作为药品商标使用。第二十八条第二款规定,国务院药品监督管理部门颁布的《中华人民共和国药典》和药品标准为国家药品标准。 在第4846264号依马打正红花REDFLOWERFLOSCARTHAMI及图商标的撤销复审行政诉讼中,该商标 (1)虽然药品批件中“依马打正红花”被记录为商品通用名称,但是《中华人民共和国药典》及相关的药品标准中均未收录。 (2)在药品批件取得之前,联华公司已将“依马打”作为商标注册在第5类红花油商品上,在中国大陆所销售的“依马打正红花油”也均出自联华公司及其母公司。 (3)该标识并非仅有“依马打正红花油”,而是由图形、中文、外文共同组成的组合商标。 (4)该标识中的“依马打及图”是联华公司已取得注册的第184933号商标,并且在中国大陆所销售的进口药品“依马打正红花油”均出自联华公司及其母公司,而国内仿制药“依马打正红花油”亦只有金活利生公司依法生产,未经国家药监局批准,其他任何企业均不可生产“依马打正红花油”,该商标可以起到区分商品来源的作用,并非属于“仅有本商品的通用名称的情形”。 基于上述情况,法院维持了该商标的注册。 2.如果已经不是商品通用名称,可以注册为商标 商品通用名称不能注册为商标。那么如果原来是通用名称,后来因为标准的变化,不再是通用名称,能否注册为商标呢? 在最高人民法院(2007)行监字第111-1号西南药业股份有限公司与国家工商行政管理总局商标评审委员会、第三人拜耳消费者护理股份有限公司申请再审纠纷案中,“散利痛”虽被列入四川、上海地方药品标准而成为该药品的通用名称,但2001年10月31日以后,因相关国家药品标准的修订,“散利痛”不再是法定的通用名称,因此“散利痛”因具有显著性可以维持商标注册。 四、药品商标注册后,如果连续三年不使用,可能被撤销。但是如果注册人有正当理由不使用,并且已经为实际使用做了相关准备,不应被撤销 为了激活商标资源,防止商标囤积浪费,我国商标法规定商标注册后连续三年未使用的,可以撤销。但是如有正当理由而未使用的,如因不可抗力、政策性限制、破产清算等客观事由,或者商标权人有真实使用商标的意图,并且有实际使用的必要准备,但因其他客观事由尚未实际使用注册商标的,均可认定为具有正当理由,商标不应被撤销。 在北京市高级人民法院(2021)京行终3693号甘李药业股份有限公司等与通化东宝药业股份有限公司二审行政纠纷案件中,按照《中华人民共和国药品管理法》的规定,生产药品须经国务院药品监督管理部门批准,药品生产企业须在取得药品批准文号后,方可生产该药品。也就是国家行政部门的审批是药品生产销售的必要程序,东宝公司在取得药品注册批件之前,无法实际生产销售药品。但是东宝公司提交的证据足以证明其于指定期间对诉争商标具有真实的使用目的,其于指定期间未使用诉争商标系因药品未获批准所致,具有正当理由,因此诉争商标在“人用药”等商品上应予维持注册。 小结 药品企业在注册商标时,面临着复杂多变的合规挑战。从药品名称的选择、报批,到选择具体的商品/服务项目申请商标,申请前,需查询,避免与在先权利冲突,规避药品通用名称以及其他不能注册的原因,如缺乏显著性等,到为使用商标做准备并保留相关的使用证据等,每一步都需要企业谨慎行事。在这个过程中,企业不仅要加强内部合规管理,建立完善的商标注册和保护体系,还要积极寻求专业知识产权律师的帮助,以获取专业的法律意见和建议。只有这样,医药企业才能在激烈的市场竞争中立于不败之地,确保自身的品牌价值和市场份额得到有效维护。中含有的“依马打正红花”在多份药品批件中被记录为商品通用名称,那么作为一个整体,该标识能否作为商标注册呢,取决于下述因素:
来源:海润天睿公众号

琼公网安备 46010602000893号
